Meloremedy app

Welcome to MeloREMedy

Experience the power of music therapy and digital plant care for improved sleeping

Features

MeloREMedy transforms the way you rest with AI-generated playlists, sleep tracking, and mental health check-ins. Earn rewards by improving your sleep and grow a virtual garden as you build healthier habits. Relax, recharge, and wake up refreshed - effortlessly.
Gamified Music Therapy Image

Customized Playlists

Have our AI generate a custom made playlist specific to your personal tastes.
Natural Plant Remedies Image

Natural Sleep Remedies

Explore a range of natural musical remedies that promote relaxation and improve sleep quality.
Personalized Plant Care Tips Image

Easy to Use Sleep Tracker

Track your sleep and view your data on easy-to-understand screens.
Natural Plant Remedies Image

Gamified Virtual Garden

Keep your plants growing healthy and happy by reporting your own healthy sleep.

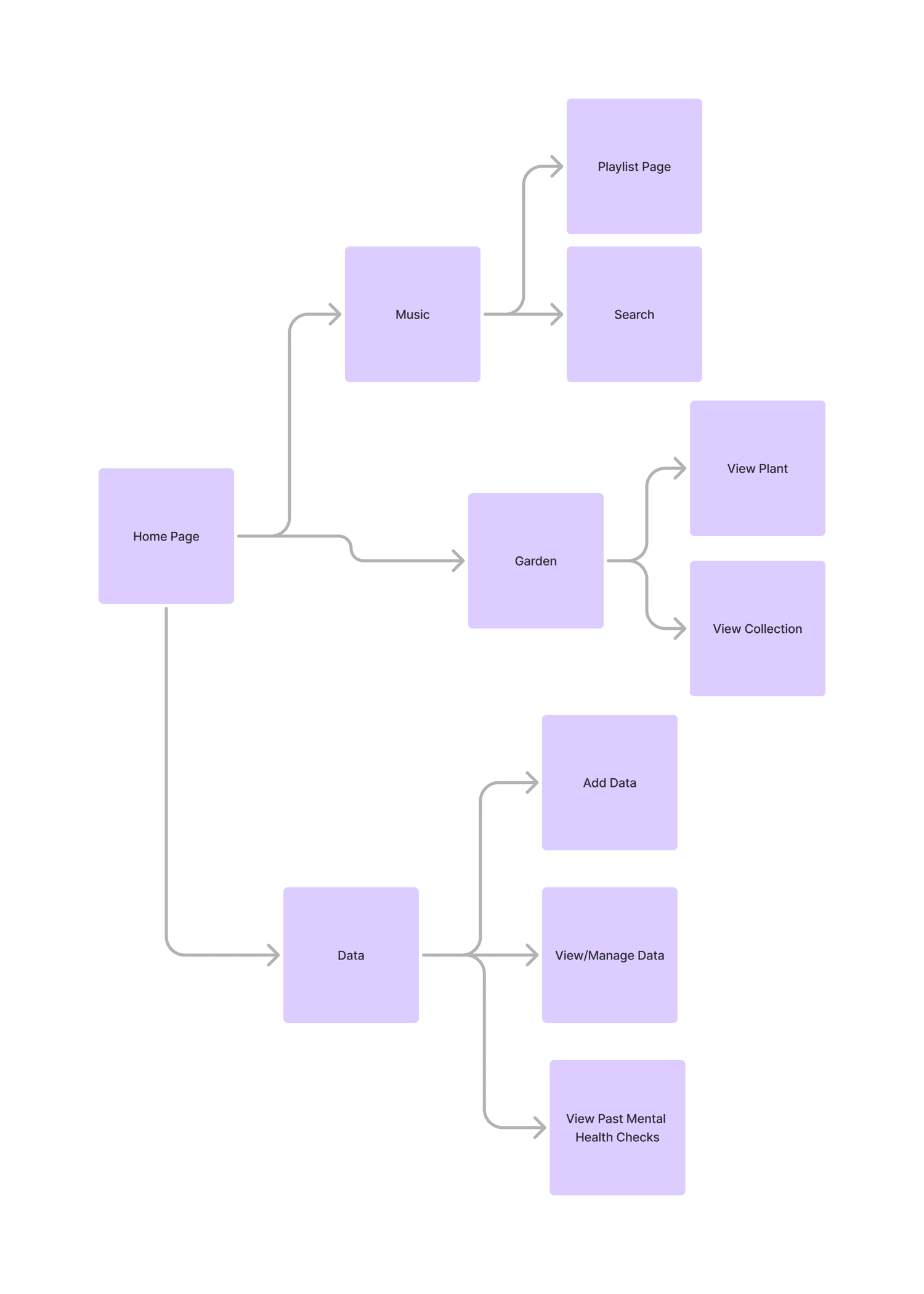
MeloREMedy Design Pallete

Explore the various hue packs used in MeloREMedy, along with a user flow diagram and a fully functioning Figma prototype!
Meloremedy Plant RemediesMeloremedy Gardening Community Forum
image
Meloremedy Music TherapyMeloremedy Sleep Deprivation Solution